
Limitless Energy eBook with Master Resell Rights
in Master Resell Rights Products , MRR eBooks , Resell Rights Ebooks , Resell Rights ProductsChoose Your Desired Option(s)
has been added to your cart!
have been added to your cart!
Limitless Energy eBook with Master Resell Rights
“Discover How To Finally Work More Productively, Have More Energy And Feel Refreshed!”
Find Out Why You Don’t Have As Much Energy As You Did Before, And How You Can Change That!
Why Do You Need More Energy?
Think about it. Sit down for a little moment and imagine what you would do if you had more energy.
Maybe you would work more on your business and make more money? Would you go play with your children some more? Or maybe you’d take your wife out for the day?
Everything takes energy! Even the simplest tasks.
That’s why it’s no wonder that we are short of it and feeling tired.
Modern day life has a lot of things to keep track of!
The good news is, you can overcome this. You are stronger than you think! This is simply a stage in your life, a tough one, but one that can be overcome.
By taking the right steps towards a more energetic life you’ll be able to fully appreciate the things that you’re doing. You’ll be able to work more efficiently towards your dreams.
Live a better life.
Allow me to introduce you to…
Limitless Energy
Here’s exactly what you’ll get inside the course:
Limitless Energy
What you’ll discover in this eBook:
- How to assess your own energy levels
- How mitochondrial functions contribute to your energy
- What supplements can give you a competitive edge
- The superfoods to supercharge your energy!
- What is draining your energy and slowing your body down
- How you can train your body to increase your energy
- The role of stress and stress management in energy management
- How to get the perfect night’s sleep
- The way habits and your morning schedule shape your day
- And much much more…
has been added to your cart!
have been added to your cart!
SPECIAL BONUSES FOR TAKING ACTION!
FAST-ACTION BONUS #1: Point-By-Point Checklist
View or print this handy checklist so that you can check off each point.
It is like a summary of the entire guide but in actionable, bite-sized points so that you can successfully get through the course.
has been added to your cart!
have been added to your cart!
FAST-ACTION BONUS #2: Resource Cheat Sheet
You’ll also get access to a rolodex of top sites, blogs, forums, tools, apps and services to get you even further.
Inside you’ll find topics such as:
- Tools for Increasing Your Energy
- Advice on Managing Your Energy Levels
- Supplements
- Great Blogs to Keep an Eye on
- The Best Books on Energy
has been added to your cart!
have been added to your cart!
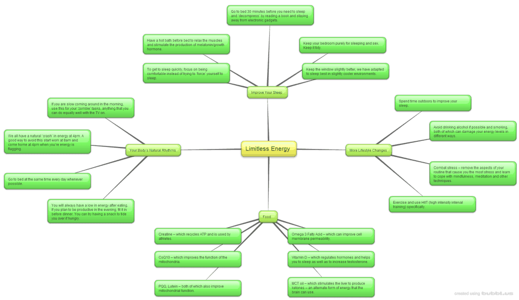
FAST-ACTION BONUS #3: Mindmap
A simple glance over this mindmap and you’ll get an instant refresher of all the major points and action steps from the main guide.
Does that sound good or what?
has been added to your cart!
have been added to your cart!
This Product Includes:
Ebook
Social Media Images
Checklist
Resource Cheat Sheet
Mindmap
Sales Page
Optin Page
Graphics
Articles
Email Swipes
License – Master Resale Rights
License Details:
[YES] You may add this product to your PAID membership site
[YES] You may giveaway the product as a bonus when people buy through your affiliate link
[YES] You may edit the included sales page and opt-in page
[NO] You may NOT edit the contents of the eBook(s) & videos
[NO] This product does NOT include private label rights. You are granted Master Resell Rights only
[NO] you may NOT giveaway the eBook(s) & videos for free.
Must be sold for at least $7.00 (videos $17)
Share Now!



















